普众互联网上报名系统

郑州市金水区总医院2025年特招医学院校毕业生招聘公告


根据河南省卫生健康委员会、河南省人力资源和社会保障厅等五部门联合下发《关于继续实施基层卫生人才工程的意见》(豫卫发〔2021〕1号)、《关于做好2025年医学院校毕业生特招计划和全科医生特设岗位计划工作的通知》(豫卫人函〔2025〕22号)等规定,结合医院实际情况,组织实施2025年特招医学院校毕业生招聘工作。现公告如下:

图片
01


医院简介


郑州市金水区总医院始建于1970年,原名为金水区人民医院,是金水区政府主办的唯一一所集医疗、预防、教学、科研、康复、护理、健康管理及医养结合为一体的非营利性现代化三级综合性医疗机构。医院被定为河南科技大学教学医院,是中国健康管理协会健康服务机构质量管理分会理事单位,国家胸痛中心,河南省创伤中心、卒中中心,河南省、郑州市生育定点医院,河南省爱婴医院,河南省囊虫病治疗中心,河南省残疾人康复协会康复基地,省内职工、城乡居民医保异地就医及时结算定点医院,跨省异地就医及时结算定点医院,郑州120网络医院,郑州市0-14岁脑瘫儿童康复救助定点机构,金水区工伤定点医院,金水区康复治疗中心、康复技术培训基地。



02


招聘对象及条件



01
招聘岗位、人数及要求

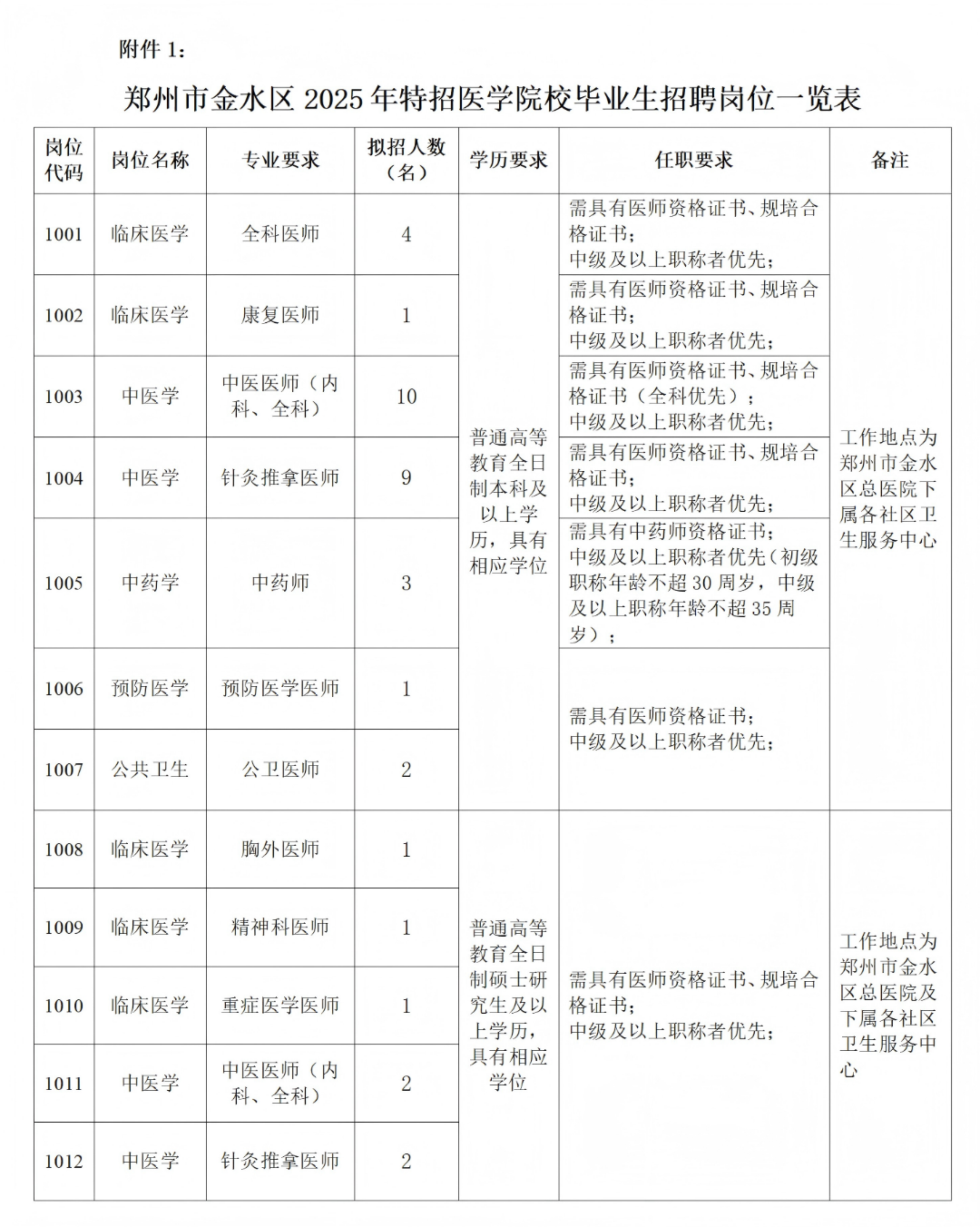
本次计划招聘37人,各招聘岗位、人数和岗位条件等具体要求详见附件《郑州市金水区2025年特招医学院校毕业生招聘岗位一览表》(下图)。

2025年特招公告V4(1)_07.png

(点击可查看大图)



02
招聘对象及条件

①具有中华人民共和国国籍;

②拥护中华人民共和国宪法,拥护党的方针政策;

③遵守法律法规,品行端正、热爱拟招聘岗位工作;

④身体健康;

⑤报考岗位要求的学历、资格证书等其他资格条件见招聘岗位一览表;

⑥年龄在35周岁以下(1991年1月1日以后出生),中级及以上职称适当放宽年龄要求(中级职称年龄不超40周岁、高级职称年龄不超45周岁);



03((
有以下情形之一的不得报名应聘

①受过刑事处罚的人员,刑事处罚期限未满或者涉嫌违法犯罪正在接受调查的人员;

②被开除中国共产党党籍的人员、被开除公职的人员,以及尚未解除党纪、政纪处分或正在接受纪律审查的人员;

③曾在公务员招录、事业单位公开招聘考试中被认定有舞弊等严重违反招聘纪律行为的人员;

④被依法列为失信联合惩戒对象的人员;

⑤国家和省、市另有规定不得应聘到事业单位的人员;

⑥未满规定最低服务年限的特招医学院校毕业生和订单定向生及违约人员。



03


报名方式、资格审查


图片
一、报名方式


本次招聘仅接受个人网上报名,不设现场报名通道。金水区总医院微信公众号、官网(http://zzjsyy.com)为本次公开招聘工作专用网站,招聘有关信息及事项,均通过上述公众号及网站进行发布,招聘工作期间,考生应及时关注公众号及网站信息,务必正确填写联系电话,保持通讯工具畅通,因考生本人原因错过重要信息的,由考生承担由此产生的一切后果。


报名网址:http://jszyy.pzhl.net

图片
二、报名时间


即日起至2025年12月31日17点。报名时间结束后,系统将自动关闭,未在规定时间内完成报名的考生视为报名失败。


图片
三、报名要求


1)报考人员进入网上报名系统,按要求提交报名资料,上传本人近期正面高清免冠证件照(1寸或2寸,红底、蓝底、白底均可,jpg或jpeg格式,30kb≤字节数≤200kb,宽高像素≥220×300),忌缩放后使用。

(2)报考人员报名前应认真阅读关于本次考试的公告内容,确定本人符合招聘岗位报名条件。报名材料:个人身份证、第一学历至最高学历的毕业证、学位证及《教育部学历证书电子注册备案表》、执业证、资格证、规培证、诚信承诺书等。

图片
四、资格审核


应聘人员提交的报名材料应当属实、准确、完整、有效。资格审查贯穿于招聘工作全过程,对不符合报名条件、弄虚作假或违反招聘规定的,一经查实,随即取消其应聘资格。



04


考试安排



考试采取笔试、面试相结合的方式进行。笔试、面试成绩均为100分。

图片
一、笔试


笔试采取统一组织、统一命题、统一评分,闭卷考试的方式进行。

1.笔试内容:卫生类专业知识。

2.笔试时间、地点及要求:详见笔试准考证。

3.笔试成绩查询。阅卷工作结束后,报考者登录原网上报名系统查询笔试成绩。


图片
二、面试资格确认


根据各岗位拟招聘人数与参加面试人数1:3的比例,按照笔试成绩从高分到低分的顺序确定进入面试人选,比例内末位笔试成绩并列的人同时进入面试。面试人员名单和面试资格确认时间、地点详见金水区总医院官网的相关信息。

应试者根据面试资格确认的要求,持本人有效身份证、毕业证、学位证、学历认证报告、笔试准考证、报名登记表、诚信承诺书、相关资格证件等(留学回国人员需同时提供教育部留学服务中心出具的国外学历学位认证书)证书原件和复印件2份参加面试资格确认。面试资格确认时,发现应试者不符合招聘条件或提供材料信息不实的,取消其参加面试的资格。


图片
三、面试


面试采取结构化面试的方式进行,满分100分。实际参加面试人数与该岗位拟聘用人数的比例等于或低于1:1、形不成竞争的,组织现有的应试者进行面试。应试者的面试成绩应达到其所在面试考官组使用同一套面试题本面试的所有人员的平均分以上,方可进入下一个环节。整场面试结束后,现场公布面试成绩,并及时在网站公布考试总成绩。

面试中有缺考、作弊或成绩为零分的,均不得进入下一个环节。

图片
四、考试总成绩计算方法


考试总成绩=笔试成绩×50% + 面试成绩×50%

笔试成绩、面试成绩和考试总成绩均精确到小数点后两位。考试总成绩出现并列的,以笔试成绩从高分到低分的顺序排序。考试总成绩、笔试成绩均相同的,加试一次面试,名次按加试的面试成绩排序。面试加试成绩不影响其他人员原有排序。






05


体检、考察


根据考试总成绩,按招聘计划1:1的比例从高分到低分确定体检人选。体检标准参照现行的《公务员录用体检通用标准》执行。体检对象放弃体检或因体检不合格出现招聘岗位缺额的,可在同岗位应聘人员中,按考试总成绩从高分到低分依次等额递补。






06


人员聘用及待遇


①根据考试、体检情况确定拟聘用人员,拟聘用人员名单在金水区总医院官网公示,公示期7个工作日。对公示期满无异议的,按有关规定办理相关手续,签订聘用合同。

②公开招聘人员实行试用期制度。试用期满合格的,予以正式聘用,不合格的,取消聘用资格。

③按照我市事业单位人员管理有关规定,通过公开招聘的人员经试用合格后与招聘单位签订聘用合同。在受聘期间的待遇按事业单位人事管理有关规定执行。

④特招大学生在基层工作时间不少于6年,服务期内,不得擅自离开服务岗位,否则视为违约。违约者退回补助费用,违约情况记入个人诚信档案,在医师注册和职称晋升等方面给予限制,并承担其他违约责任。



07


注意事项


①应聘人员认真核对个人报名信息,保持电话畅通。

②本次招聘在金水区卫生健康委员会监督指导下进行,并自觉接受社会监督。未尽事宜,由郑州市金水区总医院负责解释。


咨询电话:0371-66881866,0371-65398003



返回